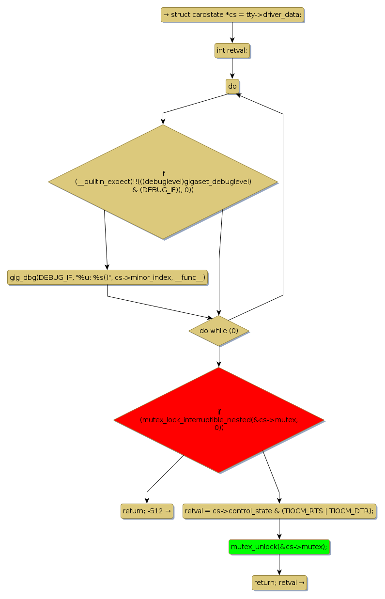
Instance Verification Kit (IVK)
mutex lock @ [5583+36+/linux-3.19-rc1/drivers/isdn/gigaset/interface.c]
Instance Signature: mutex
|
The Matching Pair Graph:
|
|
Function Name
|
Control Flow Graph (CFG)
|
Events Flow Graph (EFG)
|
Source Correspondence
|
|
if_tiocmget
|
|
|
[5424+11+/linux-3.19-rc1/drivers/isdn/gigaset/interface.c]
|